stoney conductor: prov-backup-kvm

From stoney-cloud.org
Jump to navigation Jump to search

Overview

The Provisioning-Backup-KVM Daemon is written in Perl and uses the mechanisms described under stoney core: OpenLDAP directory data organisation.

Workflow

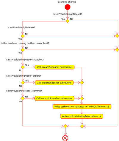
Backup

This is the simplified workflow for the Provisioning-Backup-KVM Daemon. The Subroutines (create-, export- and commitSnapshot) are shown later.

Figure 1: Simplified prov-backup-kvm workflow

You can modify/update this workflow by editing File:KVM-Backup-simple.xmi (you may need Umbrello UML Modeller diagram programme for KDE to display the content properly).

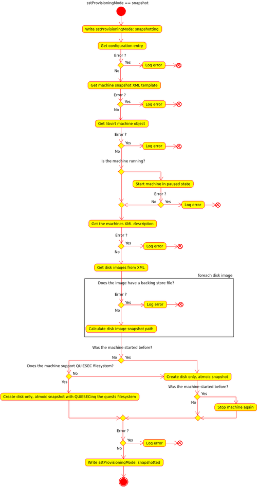
createSnapshot

Figure 2: Detailed workflow for the createsSnaphshot process

You can edit this workflow with the following file (you may need umbrello to modify it): File:KVM-Backup-Workflow-detailed.xmi

See also: createSnapshot: Basic idea

exportSnapshot

Figure 2: Detailed workflow for the exportSnapshot process

You can edit this workflow with the following file (you may need umbrello to modify it): File:KVM-Backup-Workflow-detailed.xmi

See also: exportSnapshot: Basic idea

commitSnapshot

Figure 3: Detailed workflow for the commitSnapshot process

You can edit this workflow with the following file (you may need umbrello to modify it): File:KVM-Backup-Workflow-detailed.xmi

See also commitSnapshot: Basic idea

Restore

  • Task for the control-instance daemon
  • Task for the prov-backup-kvm daemon
  • Task for the vm-manager
Figure 4: Detailed workflow for the restore process

You can edit this workflow with the following file (you may need umbrello to modify it): File:KVM-Backup-Workflow-restore.xmi


See also Restore: Basic idea

Configuration

Global

# Copyright (C) 2013 stepping stone GmbH
#                    Switzerland
#                    http://www.stepping-stone.ch
#                    support@stepping-stone.ch
#
# Authors:
#  Pat Kläy <pat.klaey@stepping-stone.ch>
#  
# Licensed under the EUPL, Version 1.1.
#
# You may not use this work except in compliance with the
# Licence.
# You may obtain a copy of the Licence at:
#
# http://www.osor.eu/eupl
#
# Unless required by applicable law or agreed to in
# writing, software distributed under the Licence is
# distributed on an "AS IS" basis,
# WITHOUT WARRANTIES OR CONDITIONS OF ANY KIND, either
# express or implied.
# See the Licence for the specific language governing
# permissions and limitations under the Licence.
#



[Global]
# If true the script logs every information to the log-file.
LOG_DEBUG = 1

# If true the script logs additional information to the log-file.
LOG_INFO = 1

#If true the script logs warnings to the log-file.
LOG_WARNING = 1

#If true the script logs errors to the log-file.
LOG_ERR = 1

# The environment indicates the hostname (fqdn) on which the prov-backup-kvm 
# daemon is running
ENVIRONMENT = <STONEY-CLOUD-NODE-NAME>
 
# All information related to the database (backend) the daemon connects to
[Database]
BACKEND = LDAP
SERVER = <STONEY-CLOUD-LDAP-SERVER>
PORT = <STONEY-CLOUD-LDAP-PORT>
ADMIN_USER = <STONEY-CLOUD-LDAP-BINDDN>
ADMIN_PASSWORD = <STONEY-CLOUD-LDAP-BIND-PASSWORD>
SERVICE_SUBTREE = <STONEY-CLOUD-LDAP-SERVICE-SUBTREE>

# A cookie file will be used to be able to restart the daemon without
# processing every entry again (they appear as new if the daemon is started) 
COOKIE_FILE = <STONEY-CLOUD-LDAP-COOKIE-FILE>

# The default cookie just contains an empty CSN, in that way, all entries
# are processed
DEFAULT_COOKIE = rid=001,csn=

# The search filter for the database. Only process entries found with this
# filter
SEARCH_FILTER = (&(entryCSN>=%entryCSN%)(objectClass=*))

# Indicates the prov-backup-kvm configuration which applies for every
# VM-Pool and every VM if not overwritten by a VM-Pool- or VM-specific 
# configuration
STONEY_CLOUD_WIDE_CONFIGURATION = <STONEY-CLOUD-LDAP-PROV-BACKUP-KVM-DEFAULT-CONFIGURATION>

# Configuration concerining the provisioning module
[Service]

# The modus should always be selfcare
MODUS = selfcare

# Which TransportApi is used to execute the commands on the destination system
# TransportApi can be "LocalCLI" or "CLISSH"
TRANSPORTAPI = LocalCLI

# The name of the provisioning service
SERVICE = Backup

# The name of the provisioning type
TYPE = KVM

# The syslog tag (normally service-type)
SYSLOG = Backup-KVM

# All information concerning the gateway (TransportApi)
[Gateway]
HOST = localhost
USER = provisioning
DSA_FILE = none

# Service specific configuration which is not present in the backend
[Backup]

# Which command is used to export files
EXPORT_COMMAND = cp -p

Backend

In the backend, you need to have at least one configuration which applies for the whole stoney cloud. This configuration is referenced in the global configuration. You are able to overwrite the stoney-cloud-wide configuration for

  • A VM-Pool
  • A single VM

The configuration which applies for the VM is evaluated in the following way:

  1. Check if the VM has a VM-specific configuration
    • If yes, this one applies
    • If not, continue
  2. Check if the VM-Pool has a specific configuration
    • If yes, this one applies
    • If not, continue
  3. The stoney-cloud-wide configuration applies

Mandatory Configuration-Parameters

  • sstBackupNumberOfIterations: An integer value how many backup iterations should be kept. Default is 1 (for disaster recovery).
  • sstBackupRootDirectory: The path to the backup root directory where all iterations of disk-images and state files are stored. Default is file:///var/backup/virtualization.
  • sstBackupRetainDirectory: The path to the local retain directory where the temporary snapshots (disk-image and state file) are stored. Default is file:///var/virtualization/retain.
  • sstRestoreVMWithoutState: Boolean value which indicates whether or not to restore a virtual machine without the state. Default is FALSE (most often we want to restore the state together with the virtual machine).
  • sstBackupRamDiskLocation: Path to the RAM-Disk. Default is /mnt/ramdisk. Because this attribute can be set for the whole FOSS-Cloud, for a specific VM-Pool, for a specific virtual machine or a specific virtual machine template, this attribute is independent from the VM-Nodes. There for no guarantee can be given, that this RAM-Disk exists on all the VM-Nodes. A check for its existence is mandatory!
  • sstVirtualizationVirtualMachineForceStart: Force start VM in the case of not being able to restore the VM State during the backup process. TRUE or FALSE, default is FALSE. Attention: If set to TRUE, this could lead to file system inconsistencies in the virtual machine.
  • sstVirtualizationBandwidthMerge: Bandwidth of the disk merging process (specifies the maximum I/O rate to allow in Megabyte/s). Default is 0 (unlimited). Integer Attribute, single value.
  • sstVirtualizationDiskImageFormat: The format for the new disk image that is created during the backup process. Default is qcow2.
  • sstVirtualizationDiskImageOwner: The owner for the new disk image that is created during the backup process. Default is root.
  • sstVirtualizationDiskImageGroup : The group for the new disk image that is created during the backup process. Default is vm-storage.
  • sstVirtualizationDiskImagePermission: The permission (in octal representation) for the new disk image that is created during the backup process. Default is 660 (equivalent to 0660).
  • sstVirtualizationDiskImageDirectoryOwner: The owner for the new directory where the disk image is located. Default is root.
  • sstVirtualizationDiskImageDirectoryGroup: The group for the new directory where the disk image is located. Default is vm-storage.
  • sstVirtualizationDiskImageDirectoryPermission: The permission (in octal representation) for the new directory where the disk image is located. Default is 770 (equivalent to 0770).

Optional Configuration-Parameters

  • sstBackupExcludeFromBackup: Do we want to exclude a virtual machine from the default backup plan? Default is FALSE.
  • sstVirtualizationVirtualMachineSequenceStop: Multiple dependencies for the stopping order can be defined. Example: a web VM depends on the corresponding database VM. IA5String, multi valued. This attribute must exist in all of the virtual machine entries, that are to be stopped in a certain order. Example (0,1,2, ... is the order, UUID1, UUID2, ... is the uuid of a virtual machine):
    • 0: UUID1
    • 1: UUID2
    • 2: UUID3
  • sstVirtualizationVirtualMachineSequenceStart: Multiple dependencies for the starting order can be defined. Example: a database VM must be started before the corresponding web VM. IA5String, multi valued. This attribute must exist in all of the virtual machine entries, that are to be started in a certain order. Example (0,1,2, ... is the order, UUID1, UUID2, ... is the uuid of a virtual machine):
    • 0: UUID3
    • 1: UUID2
    • 2: UUID1

Exit codes

The following list defines the return codes and their meaning for the KVM-Backup script see also KVMConstants.pm:

use constant SUCCESS_CODE                               => 0;

### Error codes constants
use constant UNDEFINED_ERROR                            => 1; # Always the first!
use constant MISSING_PARAMETER_IN_CONFIG_FILE           => 2;
use constant CONFIGURED_RAM_DISK_IS_NOT_VALUD           => 3;
use constant NOT_ENOUGH_SPACE_ON_RAM_DISK               => 4;
use constant CANNOT_SAVE_MACHINE_STATE                  => 5;
use constant CANNOT_WRITE_TO_BACKUP_LOCATION            => 6;
use constant CANNOT_COPY_FILE_TO_BACKUP_LOCATION        => 7;
use constant CANNOT_COPY_IMAGE_TO_BACKUP_LOCATION       => 8;
use constant CANNOT_COPY_XML_TO_BACKUP_LOCATION         => 9;
use constant CANNOT_COPY_BACKEND_FILE_TO_BACKUP_LOCATION=> 10;
use constant CANNOT_MERGE_DISK_IMAGES                   => 11;
use constant CANNOT_REMOVE_OLD_DISK_IMAGE               => 12;
use constant CANNOT_REMOVE_FILE                         => 13;
use constant CANNOT_CREATE_EMPTY_DISK_IMAGE             => 15;
use constant CANNOT_RENAME_DISK_IMAGE                   => 16;
use constant CANNOT_CONNECT_TO_BACKEND                  => 17;
use constant WRONG_STATE_INFORMATION                    => 18;
use constant CANNOT_SET_DISK_IMAGE_OWNERSHIP            => 19;
use constant CANNOT_SET_DISK_IMAGE_PERMISSION           => 20;
use constant CANNOT_RESTORE_MACHINE                     => 21;
use constant CANNOT_LOCK_MACHINE                        => 22;
use constant CANNOT_FIND_MACHINE                        => 23;
use constant CANNOT_COPY_STATE_FILE_TO_RETAIN           => 24;
use constant RETAIN_ROOT_DIRECTORY_DOES_NOT_EXIST       => 25;
use constant BACKUP_ROOT_DIRECTORY_DOES_NOT_EXIST       => 26;
use constant CANNOT_CREATE_DIRECTORY                    => 27;
use constant CANNOT_SAVE_XML                            => 28;
use constant CANNOT_SAVE_BACKEND_ENTRY                  => 29;
use constant CANNOT_SET_DIRECTORY_OWNERSHIP             => 30;
use constant CANNOT_SET_DIRECTORY_PERMISSION            => 31;
use constant CANNOT_FIND_CONFIGURATION_ENTRY            => 32;
use constant BACKEND_XML_UNCONSISTENCY                  => 33;
use constant CANNOT_CREATE_TARBALL                      => 34;
use constant UNSUPPORTED_FILE_TRANSFER_PROTOCOL         => 35;
use constant UNKNOWN_BACKEND_TYPE                       => 36;
use constant MISSING_NECESSARY_FILES                    => 37;
use constant CORRUPT_DISK_IMAGE_FOUND                   => 38;
use constant UNSUPPORTED_CONFIGURATION_PARAMETER        => 39;
use constant CANNOT_MOVE_DISK_IMAGE_TO_ORIGINAL_LOCATION=> 40;
use constant CANNOT_DEFINE_MACHINE                      => 41;
use constant CANNOT_START_MACHINE                       => 42;
use constant CANNOT_WORK_ON_UNDEFINED_OBJECT            => 43;
use constant CANNOT_READ_STATE_FILE                     => 44;
use constant CANNOT_READ_XML_FILE                       => 45;
use constant NOT_ALL_FILES_DELETED_FROM_RETAIN_LOCATION => 46;
use constant NOT_ENOUGH_DISK_SPACE                      => 47;
use constant NO_DISK_SPACE_INFORMATION                  => 48;

Next steps

  • Change the behaviour of the snapshot/merge process
    • No longer merge the original file into the new one but merge (commit) backing store file back into original one
      • Like that we are able to reduce the backup (merge) time a lot.
      • Needs different behaviour for save -> copy/move -> create new image -> restore -> merge

Source Code

The source code is located in our GitHub Repository:

https://github.com/stepping-stone/prov-backup-kvm

Links