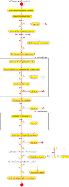
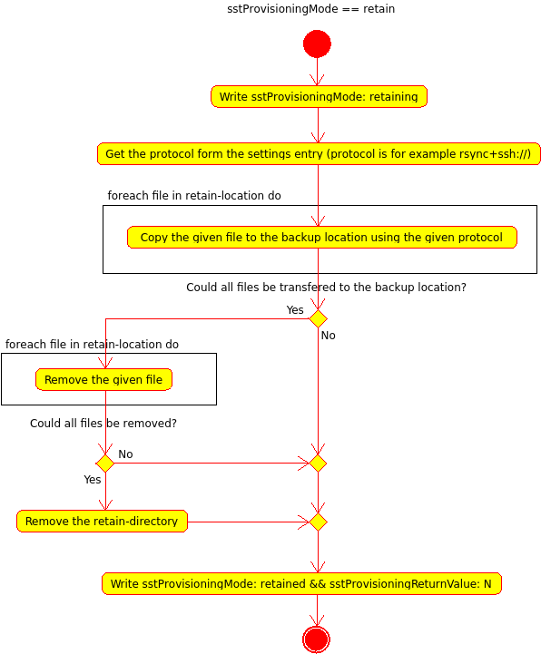
File:KVM-Backup-Workflow-Retain.png

From stoney-cloud.org
Revision as of 15:51, 26 June 2014 by Pat (talk | contribs) (Pat uploaded a new version of "File:KVM-Backup-Workflow-Retain.png": New commit method for committing changes from overlay back to underlay image)
(diff) ← Older revision | Latest revision (diff) | Newer revision → (diff)
Jump to navigation Jump to search

Original file(633 × 1,718 pixels, file size: 73 KB, MIME type: image/png)

Detailed workflow for the retain process

File history

Click on a date/time to view the file as it appeared at that time.

Date/TimeThumbnailDimensionsUserComment
current15:51, 26 June 2014Thumbnail for version as of 15:51, 26 June 2014633 × 1,718 (73 KB)Pat (talk | contribs)New commit method for committing changes from overlay back to underlay image
10:39, 22 October 2013Thumbnail for version as of 10:39, 22 October 2013596 × 721 (37 KB)Pat (talk | contribs)Detailed workflow for the retain process

The following page uses this file:

Metadata