File:KVM-Backup-Workflow-Snapshot.png

From stoney-cloud.org
Revision as of 16:48, 26 June 2014 by Pat (talk | contribs) (Pat uploaded a new version of "File:KVM-Backup-Workflow-Snapshot.png": New createSnapshot method with disk only snapshots)
(diff) ← Older revision | Latest revision (diff) | Newer revision → (diff)
Jump to navigation Jump to search

Original file(852 × 1,614 pixels, file size: 78 KB, MIME type: image/png)

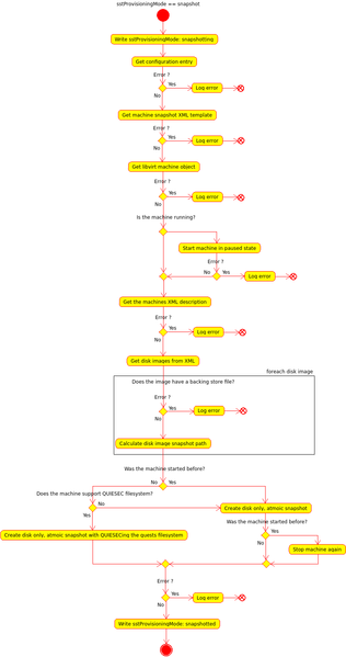
Detailed snapshot workflow

File history

Click on a date/time to view the file as it appeared at that time.

Date/TimeThumbnailDimensionsUserComment
current16:48, 26 June 2014Thumbnail for version as of 16:48, 26 June 2014852 × 1,614 (78 KB)Pat (talk | contribs)New createSnapshot method with disk only snapshots
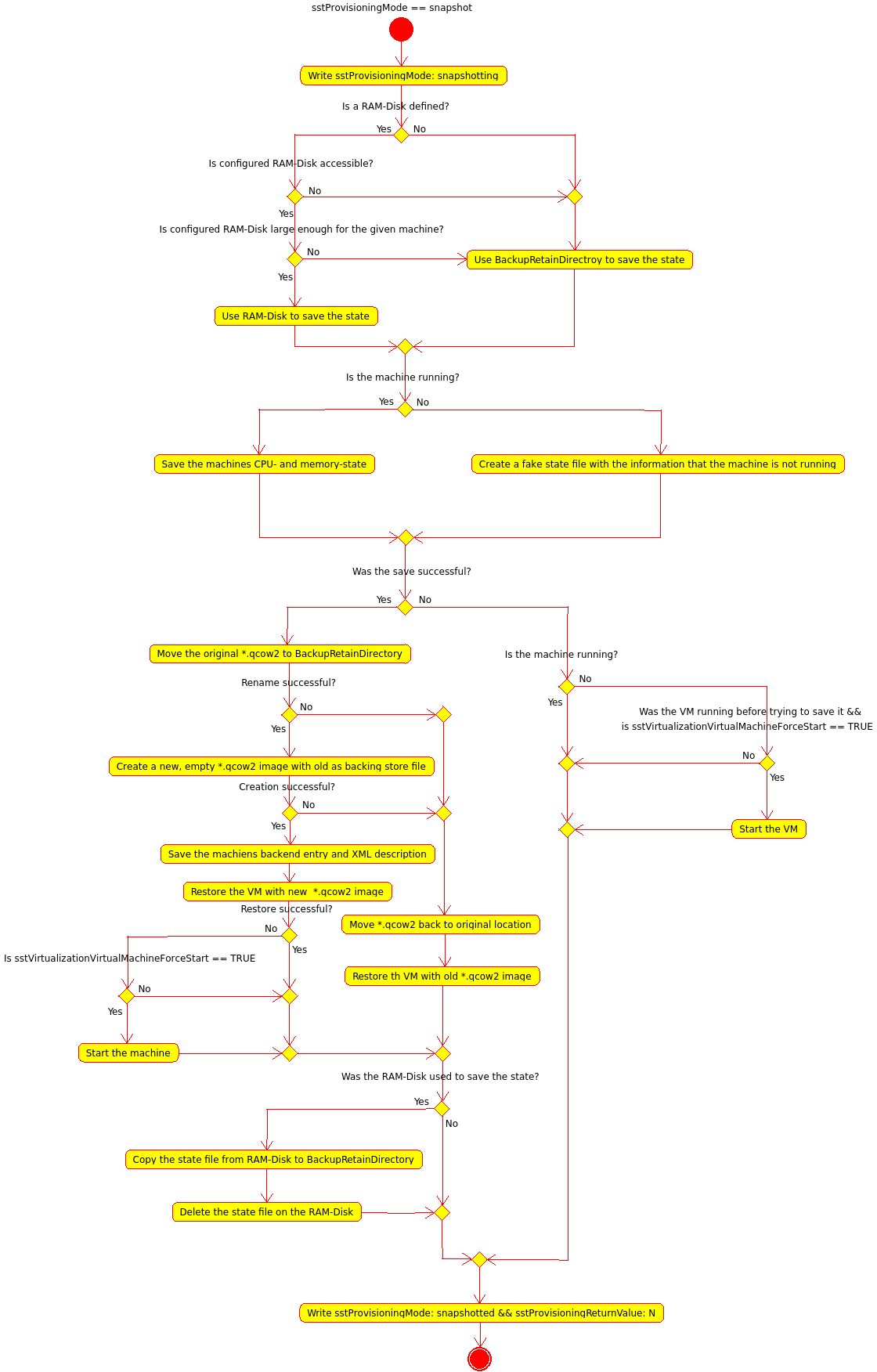
11:12, 22 October 2013Thumbnail for version as of 11:12, 22 October 20131,120 × 1,752 (109 KB)Pat (talk | contribs)With "Save the machines backend entry and XML description"
10:05, 22 October 2013Thumbnail for version as of 10:05, 22 October 20131,120 × 1,752 (106 KB)Pat (talk | contribs)Detailed snapshot workflow

The following page uses this file:

Metadata