stoney backup: Notification Overview

From stoney-cloud.org
Jump to navigation Jump to search

Overview

The pages gives you an overview of the stoney backup relevant notifications scripts.

Main tasks:

  • Warns the user when the backup is running out of space (quota).
  • Warns the user if the backup wasn't executed at the planned time (schedule).
  • Informs the user if the backup was executed, but finished with errors (unsuccessful).
  • If the Backup Client is too old, inform the user (upgrade) (not implemented yet).
  • Tell the user, that they have a backup account, but it was never used (no backup) (not implemented yet).

Tasks

Quota

If the used quota in percentage is bigger than the threshold, the appropriate error message is sent (see who will be informed). The threshold is variable value which is read from the accounts backend (LDAP directory) entry. (The reseller and/or the customer can change the threshold for the given account using the selfcare web-interface (not implemented yet).)

The script writeAccountSize.pl (see #Source Code) is responsible for this task.

Schedule

Each (more or less up-to-date) backup client (developed by stepping stone GmbH) uploads scheduling information to the server when backing up a computer. According to the scheduling information, the server can check if a backup was executed at the correct time or not. If not an appropriate error message is sent (see who will be informed). (The reseller and/or customer can define after how many not executed backups he or she wants to be informed using the selfcare web-interface (not implemented yet).)

The script scheduleWarning.pl (see #Source Code) is responsible for this task.

Unsuccessful

Each (more or less up-to-date) backup client (developed by stepping stone GmbH) uploads the status of the backup to the server after backing up a computer. According to this status information, the server can check if the last backup was successful. If not an appropriate error message is sent (see who will be informed). (The reseller and/or customer can define after how many not successful backups he or she wants to be informed using the selfcare web-interface (not implemented yet).)

The script scheduleWarning.pl (see #Source Code) is responsible for this task.

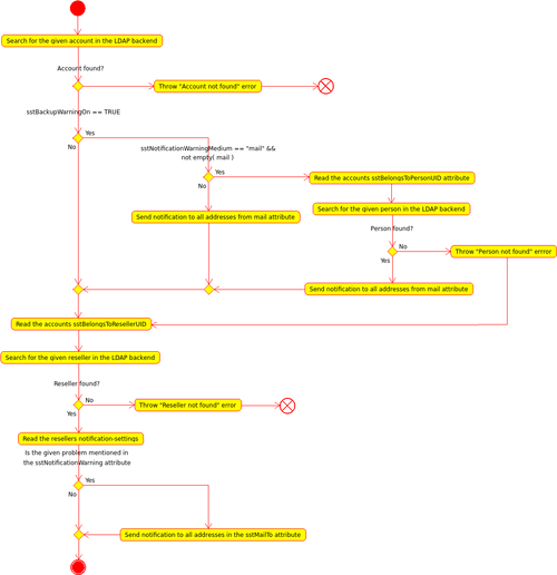
Who will receive notification mails

If one (or more) of the tasks result in sending an error message, the notification scripts collects the mail addresses to whom it must send the message(s) from the LDAP directory backend in the following way:

Customer / User

  1. Check if the customer / user must be informed
    • If sstBackupWarningOn of the accounts backend (LDAP directory) entry is set to TRUE the customer / user has to be informed
    • If sstBackupWarningOn of the accounts backend (LDAP directory) entry is set to FALSE the customer / user does not have to be informed
  2. Check if the account itself has some E-Mail addresses attached
    • Check if the LDAP attribute mail exists for the accounts backend (LDAP directory) entry AND sstNotificationWarningMedium is set to mail.
      • If yes, send the mail to all (the attribute mail is multivalued, see OpenLDAP directory data organisation) addresses specified in the attribute mail
      • If not, check to whom the accounts belongs
  3. Check to which person the backup accounts belongs
    • Read the attribute sstBelongsToPersonUID and search the given person UID in the backend (LDAP directory).
    • Read the attibute mail from the persons bachend (LDAP directory) entry retrieved form the previous serach
    • Send the mail to all (the attribute mail is multivalued, see OpenLDAP directory data organisation) addresses specified in the attribute mail

(The reseller and/or customer can define the values of sstBackupWarningOn, sstNotificationWarningMedium and mail using the selfcare web-interface (not implemented yet).)

Reseller

  1. Check if the reseller wants to be informed
    • If the given problem (see #Tasks) is part of the attribute sstNotificationWarning in the resellers notification-settings backend (LDAP directory) entry, the reseller has to be informed.
    • If the given problem (see #Tasks) is not part of the attribute sstNotificationWarning in the resellers notification-settings backend (LDAP directory) entry, the reseller does not have to be informed.
  2. Send the notification mail (reseller version) to all (the attribute sstMailTo is multivalued, see OpenLDAP directory data organisation) addresses specified in the attribute sstMailTo

Graphical

Figure 1: Who will receive notification mails

Source Code

The source code is located in our GitHub Repository:

https://github.com/stepping-stone/backup-utils