File:Notification-receiver-workflow.png

From stoney-cloud.org
Revision as of 15:25, 31 January 2014 by Pat (talk | contribs) (Graphical workflow: who receives notification mails)
(diff) ← Older revision | Latest revision (diff) | Newer revision → (diff)
Jump to navigation Jump to search

Original file(1,113 × 1,149 pixels, file size: 64 KB, MIME type: image/png)

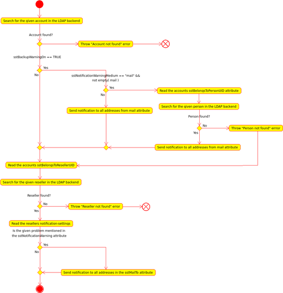
Graphical workflow: who receives notification mails

File history

Click on a date/time to view the file as it appeared at that time.

Date/TimeThumbnailDimensionsUserComment
current15:25, 31 January 2014Thumbnail for version as of 15:25, 31 January 20141,113 × 1,149 (64 KB)Pat (talk | contribs)Graphical workflow: who receives notification mails

The following page uses this file:

Metadata