File:KVM-Backup-Workflow.png

From stoney-cloud.org
Revision as of 08:47, 22 October 2013 by Pat (talk | contribs) (Simplified prov-backup-kvm workflow)
(diff) ← Older revision | Latest revision (diff) | Newer revision → (diff)
Jump to navigation Jump to search

Original file(649 × 768 pixels, file size: 41 KB, MIME type: image/png)

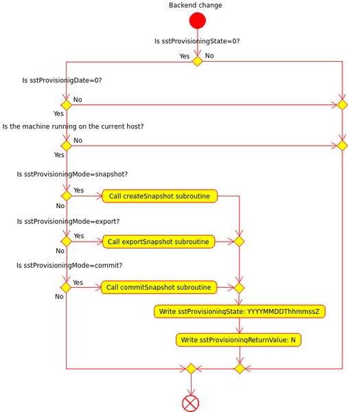
Simplified prov-backup-kvm workflow

File history

Click on a date/time to view the file as it appeared at that time.

Date/TimeThumbnailDimensionsUserComment
current16:01, 26 June 2014Thumbnail for version as of 16:01, 26 June 2014649 × 768 (41 KB)Pat (talk | contribs)Adapted to the new sub steps (create-, export- and commitSnapshots)
08:47, 22 October 2013Thumbnail for version as of 08:47, 22 October 2013649 × 768 (36 KB)Pat (talk | contribs)Simplified prov-backup-kvm workflow

The following page uses this file:

Metadata