File:KVM-Backup-Workflow.png: Difference between revisions

From stoney-cloud.org
Jump to navigation Jump to search
(Simplified prov-backup-kvm workflow)
 
(Pat uploaded a new version of "File:KVM-Backup-Workflow.png": Adapted to the new sub steps (create-, export- and commitSnapshots))
 
(No difference)

Latest revision as of 15:01, 26 June 2014

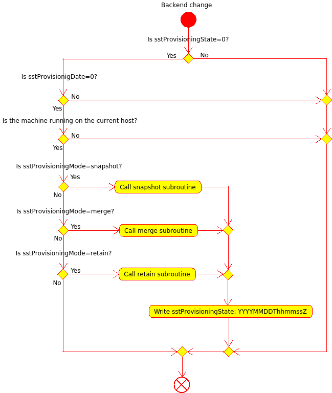
Simplified prov-backup-kvm workflow

File history

Click on a date/time to view the file as it appeared at that time.

Date/TimeThumbnailDimensionsUserComment
current15:01, 26 June 2014Thumbnail for version as of 15:01, 26 June 2014649 × 768 (41 KB)Pat (talk | contribs)Adapted to the new sub steps (create-, export- and commitSnapshots)
07:47, 22 October 2013Thumbnail for version as of 07:47, 22 October 2013649 × 768 (36 KB)Pat (talk | contribs)Simplified prov-backup-kvm workflow

The following page uses this file:

Metadata